Oakland’s police oversight system: auditor’s report raises questions, recommends independent staffing study
City officials sought to move the Office of the Inspector General to the city auditor’s office

Oakland Report is taking a closer look at the City of Oakland’s many appointed citizen commissions, starting with those related to public safety.
Audit finds systemic issues with Oakland’s police oversight system continue, nearly six years after similar findings
A new report from City Auditor Michael Houston examines Oakland’s police oversight system and finds ongoing staffing and operational issues in all three entities charged with oversight.1
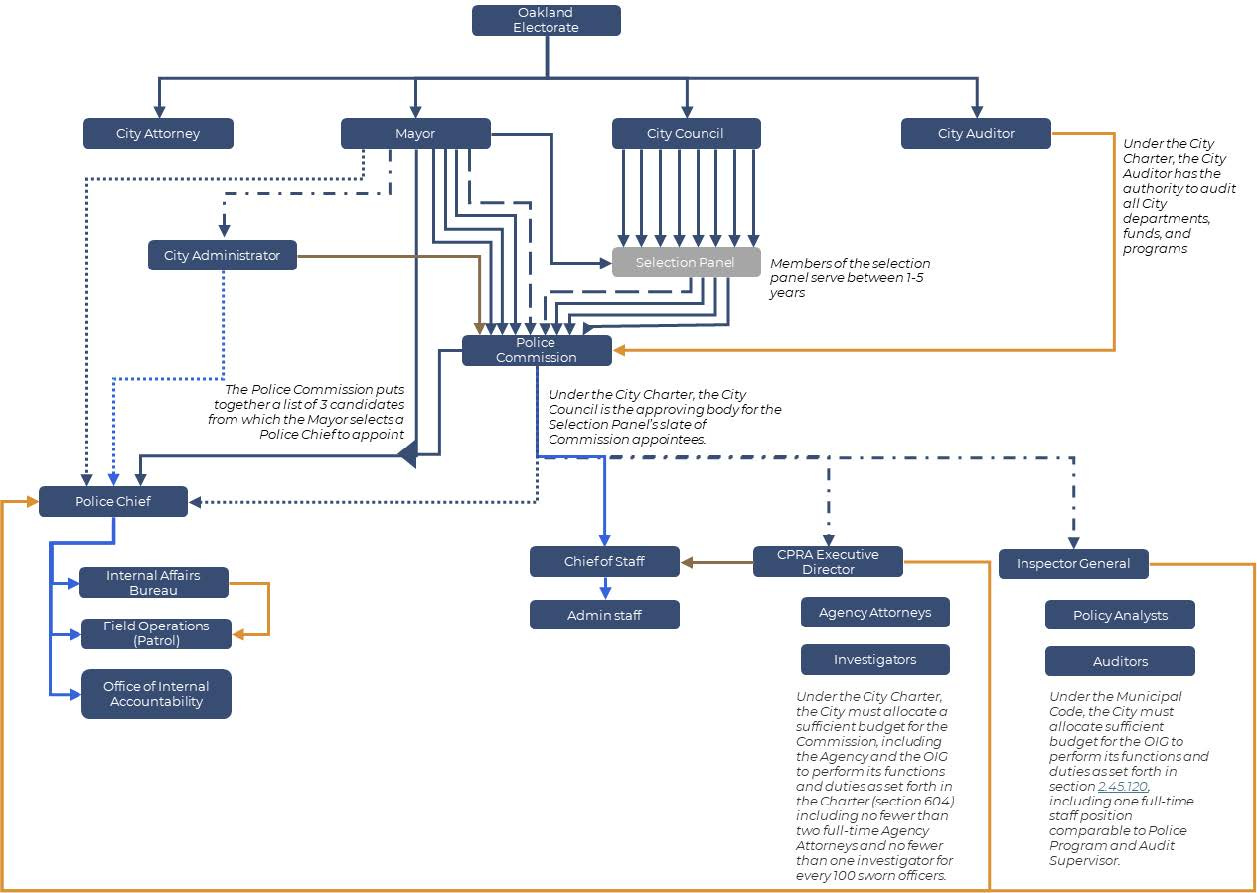
The new report follows a previous review released in 2020 that also identified structural and operational challenges across the oversight system, and illustrated the complicated, often overlapping relationships among these entities.2
Subscribe to Oakland Report today.
Oakland voters have created one of the most extensive civilian police oversight systems in the country.3 Three entities divide responsibility for that work: the Oakland Police Commission (OPC), the Community Police Review Agency (CPRA), and the Office of the Inspector General (OIG).
Houston’s report maps the structure and reporting relationships among the three entities. The report raises a number of governance questions, including how oversight audits are structured, how staffing and administrative authority over oversight agencies are handled within city government, and whether CPRA is meeting its required reporting obligations.

City officials sought to move the Office of the Inspector General to the City Auditor’s office
OIG is responsible for auditing police policies and compliance with oversight reforms. According to Houston’s report, the OIG currently operates with limited internal staffing. To supplement that capacity, the city entered into a one-year contract valued at $122,500 with consulting firm MGT Impact Solutions to conduct police performance auditing work.4
In a letter attached to the report, Houston responds to an informal proposal from City officials to house OIG within the City Auditor’s office. While stating that he is neutral on the merits of the proposal, Houston explains that moving the OIG into his office would raise several structural issues, including reporting relationships, staffing needs, and the City Auditor’s inability to audit its own operations due to the conflict of interest that would create. Houston noted that his office already conducts government performance audits and maintains a professional audit staff.
Houston’s report does not recommend eliminating the OIG. However, the discussion highlights broader policy questions about how auditing responsibilities are organized within Oakland’s police oversight system and whether multiple audit functions within city government may overlap.

A dispute over who should conduct an oversight staffing study
The audit’s primary recommendation is to conduct a staffing study of Oakland’s police oversight agencies. The City Attorney, City Auditor, and City Administrator agree that the study should be administered by the City Attorney’s office, which would oversee contracting for the study if authorized and funded by the City Council.
OPC leadership, which is composed of civilian political appointees, has proposed a different approach: hiring its own consultant to conduct the study. In their response to Houston’s report, OPC leadership claims that, “No basis exists to conclude that the City Attorney possesses information superior to that of the Commission and its Agencies concerning their own staffing and resource requirements.”
City officials have raised concerns that allowing an entity like OPC to manage its own staffing study could create a conflict of interest. For example, the City Attorney wrote in response:
“To the extent the Police Commission believes that Oakland’s police oversight agencies should directly contract for and manage a staffing study that will potentially benefit their own agencies and further reasons that doing so would decrease potential conflicts of interest and increase public confidence, we respectfully disagree.“
– City Attorney Ryan Richardson
A similar situation arose when the Office of the Inspector General commissioned a staffing study of the Oakland Police Department (OPD), which the city withheld for several months and only produced after Oakland Report submitted a Public Records Act Request (which the city denied) and published an exposé on the city’s delay.5
Donate to Oakland Report today. We rely on your financial support.
OPD did not conduct the study itself; an outside consultant performed the analysis under OIG supervision to ensure independence.
The current debate raises the same question for Oakland’s oversight agencies: who should evaluate their staffing needs, and under what authority?

Oakland Police Commission has 12 ad hoc committees; several appear to function like standing committees (which would require City Council approval)
Houston’s report notes the large number of responsibilities assigned to the Oakland Police Commission (OPC). In addition to reviewing police discipline and policies, the OPC — a part-time, all-volunteer, citizen-run commission composed of political appointees — oversees both the CPRA and the OIG.
To manage this workload, the OPC relies heavily on multiple ad hoc working committees. These ad hoc committees are intended to allow commissioners to review complex policy issues in smaller groups before bringing recommendations to the full commission. Currently, there are 12 active ad hoc committees in the OPC.
This extensive committee structure reflects the broad scope of the OPC’s responsibilities. However, under California law, ad hoc committees are generally intended to be temporary in duration and limited in scope, typically focused on one-time, short-term projects or issues.6 Ad hoc committees do not require City Council authorization.
When committees continue to meet on a regular basis with no end date or sunset, or when committees oversee ongoing policy areas, they begin to function more like standing committees, which in Oakland typically involve consideration of staffing and resource allocations, and require City Council approval per the Oakland Municipal Code.7
Subscribe to receive new articles in your inbox.
Some OPC ad hoc committees also include participation from members of the public and city department staff such as Oakland Police Department personnel, depending on the subject being reviewed. When committees include staff from multiple departments and address ongoing policy issues, the distinction between ad hoc and standing committees can become less clear within a municipal governance framework.

CPRA is not meeting its reporting obligations per the Oakland Municipal Code
Houston’s report also identifies operational challenges at the Community Police Review Agency (CPRA), which investigates complaints of police misconduct.
The report acknowledges that CPRA has made some progress since the 2020 audit, including standardizing investigation plans. However, it also highlights that several elements of the agency’s investigative infrastructure continue to remain under development — nearly six years after the 2020 audit identified similar issues — including formal policies, procedures, and training needed to support consistent casework.
CPRA has begun contracting outside attorneys to assist with investigations, training, and development of internal procedures.8 While outside expertise can provide support, the reliance on contractors reflects the agency’s continuing effort to build core investigative capacity. These capacity issues are significant because some policymakers have proposed transferring police misconduct investigations from the Oakland Police Department’s Internal Affairs Bureau to CPRA.9
Houston’s report also raises issues related to transparency and required reporting. Oakland Municipal Code requires CPRA to provide biannual reports to the City Council’s Public Safety Committee detailing investigations, case outcomes, and agency performance.10
Those reports have not been regularly presented to the City Council, and past reports have been incomplete. CPRA’s most recent annual report was released in October 2024, and did not include several of the reporting elements required by the ordinance.11
CPRA has reported reductions in its backlog, but an analysis of its monthly reports suggests that many case closures reflect administrative determinations rather than full misconduct investigations.12
Without consistent reporting to both the OPC and the City Council, it is difficult to fully assess the agency’s investigative performance.
Share Oakland Report. Help us reach our goal of 10,000 subscribers.

Oakland’s complicated police oversight system creates structural tension with conflicting and overlapping duties
Other issues identified in Houston’s report involve technical matters such as staffing levels, committee structures, procedures, and reporting requirements. Taken together, however, they point to an apparent structural tension within Oakland’s police oversight system.
The OPC, CPRA, and OIG were created to operate independently from the Police Department. At the same time, they exist within Oakland’s municipal government and rely on the City Council, City Attorney, and City Administration for authority, funding, and administrative processes.
The audit illustrates how that arrangement – one of the most complex in the nation – can create friction between institutional independence and the city’s governance framework. This raises broader questions about how independent oversight agencies are structured and how they function within municipal government.
Addressing those questions and resolving conflicting and overlapping duties may ultimately require City Council to articulate a clearer vision for alignment of authority, accountability, and reporting responsibilities across Oakland’s police oversight system.
Donate to Oakland Report. We rely on your financial support.
Houston, Michael. “Audit of Oakland police oversight agencies: the Oakland Police Commission, Community Police Review Agency, and Office of the Inspector General.” Oakland City Auditor, March 10, 2026. https://www.oaklandauditor.com/wp-content/uploads/2026/03/20260310-Audit-of-Police-Oversight-Agencies.pdf
Ruby, Courtney. “Performance audit of the Oakland Police Commission and the Community Police Review Agency.” Oakland City Auditor, June 1, 2020. https://www.oaklandauditor.com/wp-content/uploads/2020/06/060120_Performance-Audit_Police-Commission-CPRA_FINAL-REPORT.pdf
Montana, Alex. “Oakland’s police commission - when does oversight become obstruction?” Oakland Report, Nov. 10, 2025. https://www.oaklandreport.org/p/20251110-oaklands-police-commission
City of Oakland and MTG Impact Solutions, LLC. “Contract for police performance auditing services.” City of Oakland NextRequest web portal, accessed Mar. 12, 2026. https://oaklandca.nextrequest.com/documents/56463498
Gardner, Tim. “Oakland is withholding a 2024 police staffing study that cost residents $310,000.” Oakland Report, Apr. 9, 2025. https://www.oaklandreport.org/p/oakland-is-withholding-a-2024-a-police
California Government Code. “Powers and duties common to cities, counties, and other agencies: meetings.” Title 5, Division 2, Part 1, Chapter 9, Section 54952. https://leginfo.legislature.ca.gov/faces/codes_displaySection.xhtml?sectionNum=54952.&lawCode=GOV
Oakland Municipal Code. “Establishment of other committees.” Title 2, Chapter 2.45.150. https://library.municode.com/ca/oakland/codes/code_of_ordinances?nodeId=TIT2ADPE_CH2.45OAPOCO_2.45.150ESOTCO
City of Oakland. “Request for Proposals for CRPA legal services.” City of Oakland Bids and Contract Opportunities web portal, accessed Mar. 12, 2026. https://apps.oaklandca.gov/ContractOpportunities/Opportunity?rfq=386542
Mandal, Rajni. “Policing the police: Oakland’s push to remove Internal Affairs from the police department.” Oakland Report, Jul. 2, 2025. https://www.oaklandreport.org/p/policing-the-police-the-push-to-replace
Oakland Municipal Code. “Community Police Review Agency: functions and duties.” Title 2, Chapter 2.46.030. https://library.municode.com/ca/oakland/codes/code_of_ordinances?nodeId=TIT2ADPE_CH2.46COPOREAG_2.46.030FUDU
Community Police Review Agency. “Annual Report FY 2023-2024.” City of Oakland, Oct. 10, 2024. https://www.oaklandca.gov/files/assets/city/v/1/police-commission/annual-reports-etc/cpra-annual-report-fy-23-24-1.pdf
Publicly available CPRA monthly reports presented to the Police Commission between 2023 and 2025 show that a substantial share of cases categorized as “closed” were resolved through administrative determinations rather than full misconduct investigations. Administrative closures typically involve complaints that fall outside CPRA’s investigative mandate or are resolved through screening rather than a full investigative process. Based on publicly reported data, approximately 58% of closed cases in 2023 were administrative determinations, compared with about 45% in 2024 and roughly 40% in 2025 after the agency reported clearing much of its backlog. Because CPRA reporting combines administrative closures and completed investigations in a single “average time to closure” metric, the inclusion of shorter administrative determinations can reduce reported timelines even when full investigations require substantially more time.





Thank you Rajni and Oakland Report for this important overview. Oakland police oversight is much too complicated, wastes too much time and resources of our OPD and others. We need to simplify the process, set up an advisory board that works directly with our police officers. I have found that Oakland's city officials and others spend more time on oversight of our police, rather than doing what they should do to actually aide our OPD to actually fight crime. Mindy Pechenuk, candidate for Oakland Mayor 2026
I really love the work you do and enjoy seeing you at OPC meetings. It os nice to hear a voice of reason. You point about ad hocs also indicates that the OPC lacks the will to complete any jobs, preferring to leave them open indefinitely as a possible means of arguing for more funding.
Just a side not on the photos above. There's a Pic of a police officer holding a baton and the caption reads "Oakland police officer holding a baton on July 8, 2010". That is not an OPD officer. The magazine pouch and belt are basket weav. OPD uses plain leather gear.